Vernier Optical Combs Plus Heterodyned Electronics Yield Atomic Clock
What you’ll learn:
- There are significantly different architectures for what are known as “atomic” clocks.
- Optically driven atomic clocks offer a new set of performance attributes.
- The optical atomic clocks use paired but asynchronous optical combs in a Vernier arrangement to downconvert the clock signal to the more manageable RF band.
There’s no shortage of innovative approaches to implementing what are generically referred to as atomic clocks, ranging from easily powered chip size to room size with cryogenic subsystems. While some are enhancements to original atomic-clock architectures based on controlling and counting the atomic-scale energy-level transitions of cesium and rubidium, many are not.
This urge for even better clocks continues on, whether primarily as a laboratory quest, or for practical applications such as more accurate GPS positioning, or, ironically, its complementary goal of navigation in GPS-denied situations. Some relatively large approaches use optical-lattice clocks and ion trap clocks, and most clocks leverage microwave frequencies to induce these energy oscillations in atoms.
In recent years, researchers have used lasers instead to optically induce oscillations. Due to their higher initial operating frequency, these optical atomic clocks offer higher resolution and thus accuracy.
Heterodyning a Clock Signal
Now, a joint team from Chalmers University of Technology (Sweden) and Purdue University has taken laser-based optical combs and combined them with local-oscillator electronics to “heterodyne” an optically based clock signal down to a more manageable frequency band.
Their architecture begins with laser-based microcombs that are used to establish a coherent link from atomic references at hundreds of terahertz down to the radio-frequency (RF) domain while preserving the stability of an atom-referenced clock laser.
Optical Combs and Microcombs
An optical frequency comb is a specialized laser source that produces a series of regularly spaced frequencies, like the teeth of a comb, across a broad optical spectrum. These combs are widely used as precise optical rulers in microwave photonics, optical communications, precision measurements, neuromorphic computing, and quantum optics. They allow for highly accurate measurement of unknown frequencies by comparing them to the known comb frequencies.
A microcomb, short for microresonator frequency comb, is a photonic device that generates a precise series of evenly spaced optical frequencies. Theodor W. Hänsch and John L. Hall shared half of the 2005 Nobel Prize in Physics for their contributions to the development of laser-based precision spectroscopy, including the optical frequency-comb technique.
The implementation of this coherent link is referred to as optical frequency division (OFD). Not surprisingly, the overall architecture is quite complicated, with full details in their paper “Vernier microcombs for integrated optical atomic clocks” published in Nature (Fig. 1).
Among their noteworthy innovations is the use of a Vernier dual-microcomb scheme for optical frequency division of a stabilized ultra-narrow-linewidth continuous-wave laser at 871 nm to an approximately 235-MHz output frequency.
The Vernier Principle
The Vernier principle itself isn’t new at all, but it’s used here in a dramatically different application than its historical precedent. Devised in 1631 by the French mathematician Pierre Vernier, it refers to use of a second linear scale that runs parallel to the main scale on a measuring instrument such as a caliper (see Fig. 2 below).
This second scale has a slightly different pitch than the primary scale. By aligning and using them in tandem, the vernier scales enable fractional readings of the main scale’s divisions with much higher resolution than either main or second alone. A basic ruler-like Vernier caliper has a typical resolution of 0.02 mm or 0.001 inch, even though the divisions on its scales have far less resolution.
The vernier-based caliper was a standard instrument in machine shops and metrology labs for centuries, until electronic-based measuring tools became practical and affordable.
Having the two microcombs “beat” against each other enables shifting an ultra-high-frequency (~100 GHz) carrier-envelope offset beat down to frequencies where detection is possible. This simultaneously places a comb line close to the 871-nm laser tuned so that, if frequency doubled, it would fall close to the clock transition in the 171Yb+ isotope of the rare-earth ytterbium (Fig. 3). Their dual-comb system can potentially combine with an integrated ion trap toward future chip-scale optical atomic clocks.
Performance Metrics are Complicated
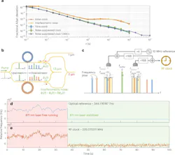
For a clock such as this, it’s simplistic and challenging to express performance in a single number. The fractional Allan deviation of their ~235-MHz noise-suppressed RF clock output, measured using the Microsemi phase-noise test set (PNTS), is plotted in Figure 4 (green trace). (Allan deviation or variance, a statistical measure of the frequency fluctuations of an oscillator over a given time period, is widely used in clock-performance analysis.)
The results indicate that the frequency stability of the 344-THz local oscillator laser was successfully transferred to the ~235-MHz RF clock. This suggests that the Vernier OFD system supports a fractional frequency instability of at least ~3 × 10−13/τ. The frequency instability with longer averaging time reaches ~2 × 10−15 at 1,000 seconds (purple trace).
They concluded that the performance of their OFD system is sufficient to support an atomic reference with stability better than the commercially available cesium clock that has frequency instability of better than 8.5 × 10−13 at 100 seconds.
References
Wikipedia, “Allan variance”
National Institute for Standards and Technology, “Analysis of Time Domain Data” (Allan Deviation).
National Institute for Standards and Technology, “NIST-F1 Cesium Fountain Atomic Clock.”
Nature Communications, “20 years of developments in optical frequency comb technology and applications.”
Journal of Electronic Science and Technology, “Coherent optical frequency combs: From principles to applications.”
Geeks for Geeks, “Vernier Caliper.”
About the Author

Bill Schweber
Contributing Editor
Bill Schweber is an electronics engineer who has written three textbooks on electronic communications systems, as well as hundreds of technical articles, opinion columns, and product features. In past roles, he worked as a technical website manager for multiple topic-specific sites for EE Times, as well as both the Executive Editor and Analog Editor at EDN.
At Analog Devices Inc., Bill was in marketing communications (public relations). As a result, he has been on both sides of the technical PR function, presenting company products, stories, and messages to the media and also as the recipient of these.
Prior to the MarCom role at Analog, Bill was associate editor of their respected technical journal and worked in their product marketing and applications engineering groups. Before those roles, he was at Instron Corp., doing hands-on analog- and power-circuit design and systems integration for materials-testing machine controls.
Bill has an MSEE (Univ. of Mass) and BSEE (Columbia Univ.), is a Registered Professional Engineer, and holds an Advanced Class amateur radio license. He has also planned, written, and presented online courses on a variety of engineering topics, including MOSFET basics, ADC selection, and driving LEDs.
Voice Your Opinion!
To join the conversation, and become an exclusive member of Electronic Design, create an account today!

Leaders relevant to this article:




