This file type includes high resolution graphics and schematics when applicable.
As Power over Ethernet (PoE) continues to grow in popularity, so does the demand for applications with higher power. The current standard, IEEE 802.3at, allows for maximum power at the powered device (PD) of 25.5 W, while the upcoming standard will allow maximum power of up to 90 W.
What’s Improved?
The new standard will increase the maximum PoE power by using all four pairs of the wires being useful for applications where more power is required, such as pan-tilt-zoom (PTZ) cameras, VoIP phones, security-card readers, LED lighting, and point of sale (Fig. 1).
“This not only enables the new higher power level, but also provides better efficiency for the current PoE power levels,” says Jeff Heath, PoE product line manager for Linear Technology. “The power loss in the cable is cut in about half. For example, a IEEE 802.3at PSE (power sourcing equipment) is required to supply a minimum of 30 W to ensure that the PD will receive 25.5 W. In the IEEE 802.3at standard, as much as 4.5 W is lost in the CAT5 cable.
“Powering the same 25.5 W with the IEEE 802.3bt standard will cut the loss to less than 2.25 W,” he continues. “This increases the power-delivery efficiency from ~85% to ~92%. When you consider the number of PoE-powered devices in the world, this translates to very large reduction in power, and in many cases up to a 7% lower carbon footprint for areas that are powered by fossil fuel.”
The new standard will define two more types of PSEs and PDs—Types 3 and 4. These additions will increase the maximum PoE power by delivering more power through two or more pairs of Ethernet cables.
To maintain a PSE power, a PD must generate a power signature while the lights are off and data communication remains active. The new standard will reduce the time duration and the Maintain Power Signature (MPS) duty cycle to reduce the average standby power/current, benefitting applications such as LED lighting due to the high number of ports.
“The IEEE 802.3at standard required ~0.13 W to be consumed by a PD,” explains Heath. “If the PD fell below this power level, the PSE would turn off power completely. The new IEEE 802.3bt standard allows a much lower power for the standby level. Only ~0.02 W is required to maintain a power connection. This allows PoE to power ‘green’ applications with agency requirements for low standby power.”
Even though IEEE802.3bt has yet to be ratified, high-powered PoE products are already available on the market today, while the PoE market will expand with the addition of new applications. Let’s take a look at some of the latest innovations currently available:
PD Controllers
Linear Technology already offers the first IEEE 802.3bt-compliant (Draft 2.0) PD interface controller, the LT4295 (Fig. 2). The new device eases migration of LTPoE ++ PDs to IEEE 803.3bt PDs, and supports up to 71 W (input) at PDs. It features an external MOSFET for better control of heat dissipation and power efficiency. The new IEEE 802.3bt defines two PD topologies—single-signature and dual-signature—but the LT4295 primarily targets single-signature PD topologies that could be used for simpler and cost-effective designs. The LT4295 is offered in industrial and automotive grades; it can also be used in applications such as outdoor security-camera equipment, commercial and public information displays, etc.
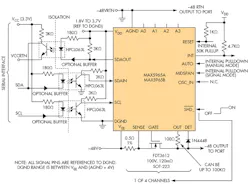
Texas Instruments developed a highly efficient PoE PD interface and dc-dc controller that powers up to 30 W (input) at PDs, and it complies with IEEE802.3at. The TPS23785B (Fig. 3) features a detection signature pin that can be used to force power from the PoE source to turn off. It also supports a number of input voltages, allowing the designer to determine which power source will carry the load under all conditions. This device can be used in designs for powering IP network cameras where energy efficiency is a significant factor.
Power Sourcing Equipment
Microsemi offers a single-port Gigabit Midspan solution, the PD-9601G (Fig. 4), for remote powering of current transmitting up to 95 W of power over 4-pairs, reducing cable losses. This midspan is able to power high-power applications such as VoIP phones and IP cameras, and it complies with IEEE 802.3at and 802.3af.
PSE Controllers
Maxim Integrated has a solution for network equipment. The MAX5965A (Fig. 5) is a monolithic PSE controller for PoE that has been designed to meet IEEE 802.3at, delivering up to 45 W per port for high-power PSE applications. It also provides high-capacitance detection for legacy PDs.
The Future of PoE
According to a research report by MarketsandMarkets, the PoE market is expected to grow and reach more than $1 billion by 2022. The PoE market will expand with the new standard, giving way to higher-power solutions.
“Technically speaking, the new standard will allow for more power (60 and 90 W sourced), enhanced system efficiency, and better optimization of system power allocation,” says Jean Picard, senior member technical staff at Texas Instruments. “From a market point of view, the standard opens new markets that were not previously accessible. One example is PoE lighting.
“There will be an emergence of so-called ‘connected lighting systems,’” he continues, “which will deliver illumination experience well beyond basic lighting control.”
“For the LED lighting market, the new PoE standard will provide much brighter light fixtures,” adds Linear Technology’s Heath. “But perhaps more importantly, it will allow the individual lights to meet the ‘green’ power requirements while in a standby state (e.g., lights off).”
Players in the semiconductor, lighting, and IT industries will continue working on better, higher-power solutions to use with the new standard, IEEE 802.3bt.
This file type includes high resolution graphics and schematics when applicable.
About the Author
Maria Guerra
Power/Analog Editor
Maria Guerra is the Power/Analog Editor for Electronic Design. She is an Electrical Engineer with an MSEE from NYU Tandon School of Engineering. She has a very solid engineering background and extensive experience with technical documentation and writing. Before joining Electronic Design, she was an Electrical Engineer for Kellogg, Brown & Root Ltd (London. U.K.). During her years in the Oil and Gas Industry she was involved in a range of projects for both offshore and onshore designs. Her technical and soft skills bring a practical, hands-on approach to the Electronic Design team.
Voice Your Opinion!
To join the conversation, and become an exclusive member of Electronic Design, create an account today!

Leaders relevant to this article:








